欢迎访问辰涩优选
亲,请登录
或
免费注册
|
联系客服
搜淘宝
搜京东
搜拼多多
搜唯品会
搜索
今日热搜:
微信扫一扫
关注微信公众号
查券更方便
首页
9块9包邮
超级人气榜
品牌优惠券
淘宝优惠券
京东优惠券
拼多多券
优惠券头条
线报捡漏
04月03日:卫龙爆窽零食组合 任选7件 到手19.7元
04月03日:唐狮Desso男女正肩短袖 任选3件,到手39.7元
04月03日:太力真空压缩袋 收纳应季品,6件套到手12.9元
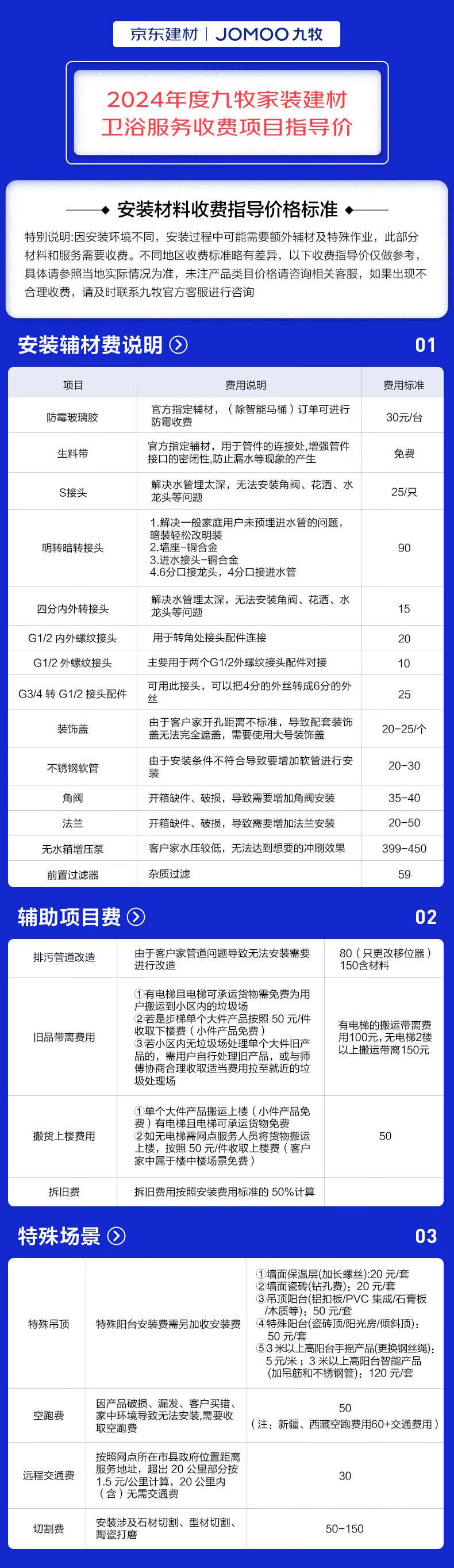
九牧(JOMOO)卫生间枪灰色可视化大容量防水防锈壁挂加长可置物纸巾盒免钉安装 上翻盖置物纸巾盒9301207
京东自营
59元
¥59
预计返¥ 0.1
活动结束时间:01-01 08:00
累计评论 :
2
TAG标签:
纸巾盒
九牧
防锈
可视化
立即查看
复制优惠
京东APP或者微信扫码购买
商品详情
特别推荐